Mise à jour des données et amorçage

L’application Zéphir utilise le modèle de déploiement des conteneurs afin de distribuer les mises à jour des données à ses instances en production.

En se basant sur le numéro de version d’un conteneur, Zéphir peut automatiquement détecter et récupérer un nouveau conteneur “source de données”, ou “datasource” , qui ne doit pas être confondu avec les “data containers” du vocabulaire Docker.

Ce conteneur s’annonce sur le cluster Consul et les services consommant les données peuvent réagir à ce changement de statut/version pour piocher les informations qui les intéressent.

Un mécanisme de calcul d’empreinte peut être intégré au conteneur source de données afin que les services dépendants puissent détecter si des changements ont été intégrés sur les fichiers dans la nouvelle version du conteneur.

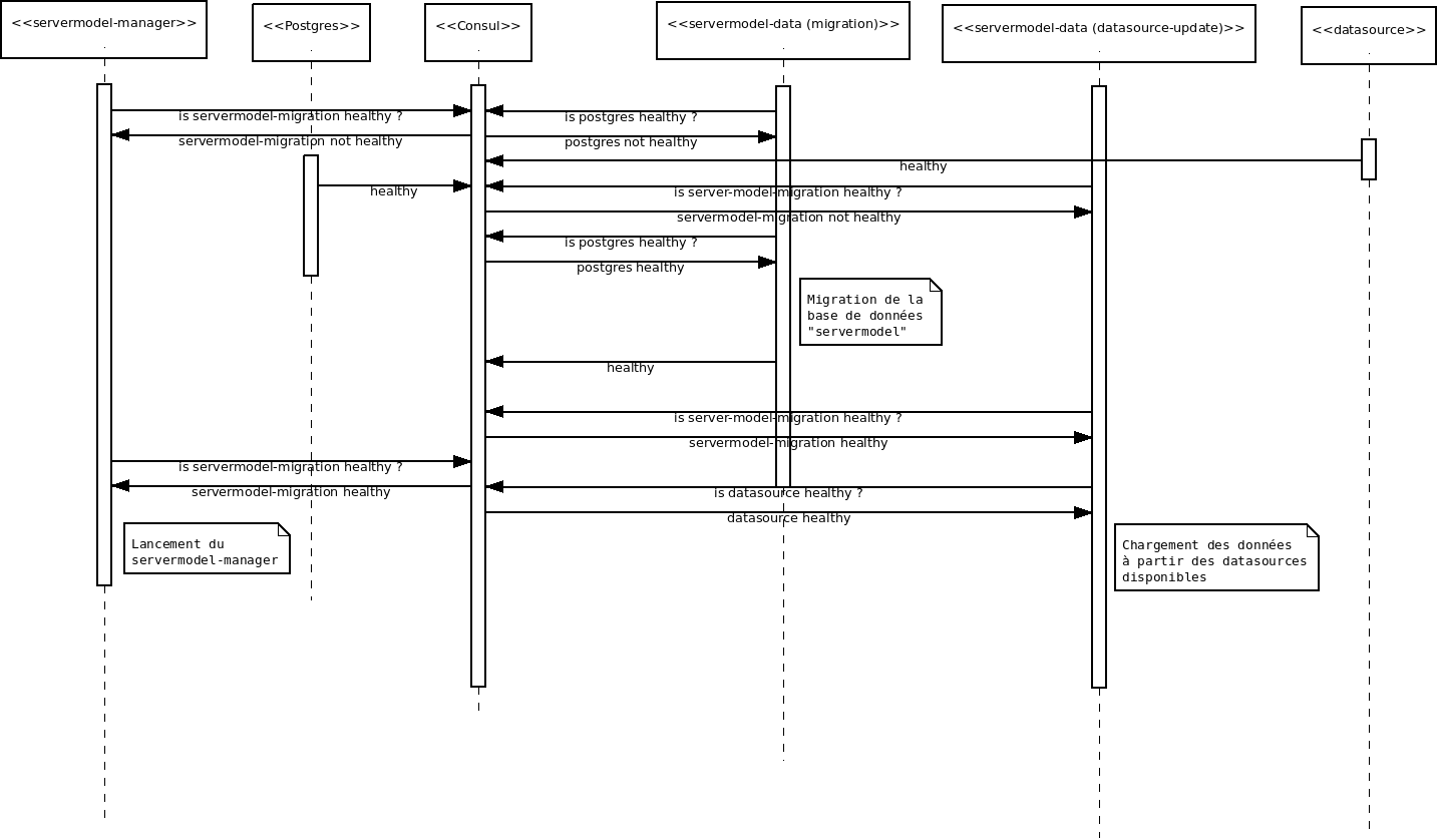
Exemple de diagramme de séquence pour l’amorçage des données du domaine “ServerModel”

_images/datasource_seeding_sequence.png